


分付月付兑现商家

在如今这个数字化、高效化的时代,手机支付已经成为了人们生活中不可或缺的一部分。尤其是在微信生态系统中,微信分付作为其推出的重要信用消费工具,为用户提供了便利的信用消费和灵活的资金管理方式。无论是线上购物还是日常消费,微信分付都能够提供额外的消费额度。然而,有些用户可能对如何将微信分付的额度提现并不熟悉。本文将详细介绍微信分付额度提现的全流程,帮助你轻松获取资金,实现省心又快速的提现体验。
一、了解微信分付
微信分付是腾讯微信旗下的一种赊账消费服务,用户可以在指定的商家进行消费,享受一定的分期付款或延期付款的服务。与传统的信用卡不同,微信分付不需要用户提供过多的财务资料,只需通过微信绑定的银行卡进行简单的身份验证,就能申请到相应的信用额度。
微信分付的额度通常会根据用户的消费行为、信用历史及财务状况等来决定,因此每个用户的额度可能有所不同。不过,这种灵活的消费方式极大满足了年轻用户的需求,特别是在电子商务蓬勃发展的今天。用户可以先享受商品,再进行分期付款,极大缓解了消费带来的经济压力。
微信分付额度提现全流程详解,轻松获取你的资金!

二、微信分付额度提现的意义
虽然微信分付额度主要用于消费,但有些用户可能希望将这一额度提现,以应对紧急资金额需求。提现的需求可能来自于临时的财务困境,或是在投资、创业等方面需要流动资金。微信分付额度提现不仅能为用户提供资金周转的便利,还可以在短时间内满足资金需求,提高经济灵活性。
三、微信分付提现的前提条件
在开始提现操作之前,用户需要了解一些基本的条件:
1. 信用额度:只有在微信分付中有可用的信用额度,用户才能进行提现操作。
2. 实名认证:用户需完成微信账户的实名认证,以确保账户安全和合法性。
3. 关联银行卡:提现的资金将转入用户绑定的银行账户中,因此需要确保该银行账户的有效性。
微信分付额度提现全流程详解,轻松获取你的资金!
四、微信分付额度提现的步骤
以下是微信分付额度提现的详细流程,帮助用户迅速完成提现操作。
步骤一:登录微信账户
首先,打开微信,输入登录信息,进入你的微信主页。
步骤二:进入“我”页面
在微信主页,点击右下角的“我”选项,进入个人信息页面。
步骤三:选择“支付”选项
在个人信息页面中,找到“支付”功能,并点击进入。
步骤四:寻找“分付”服务
在支付页面下,找到“分付”选项,点击进入分付服务页面。此时,用户可以查看自己的分付额度和相关信息。
步骤五:选择提现功能
在分付服务页面中,点击“提现”按钮。系统会根据用户当前的额度情况,显示可提现的额度及相关费用说明。
步骤六:输入提现金额
在提现页面,输入你希望提现的金额。请注意,提现金额不得超过你当前的可用额度。系统会提示相关的手续费,用户需确认后继续。
步骤七:选择提现银行账户
在完成金额输入后,系统会要求用户选择提现的银行账户。这需要用户事先绑定其银行账户,如没有绑定,则需先进行绑定验证。
步骤八:确认信息
仔细核对所有信息,包括提现金额、银行信息和手续费等,确认无误后,点击“确认提现”按钮。
步骤九:等待到账
提交提现申请后,系统会开始处理。通常情况下,资金会在几个工作日内到账,但实际到账时间可能会因银行的处理速度而有所不同。
微信分付额度提现全流程详解,轻松获取你的资金!
五、微信分付提现的常见问题及解决方案
尽管提现流程相对简便,但用户在操作过程中可能会遇到以下一些常见问题:
1. 提现额度不够
如果用户的提现额度低于所需金额,可以考虑分多次提现。同时,保持良好的消费习惯,提升分付的可用额度。
2. 提现申请失败
如果系统提示提现申请失败,用户应检查是否存在以下情况:
- 账户中没有足够的提现额度。
- 银行账户未绑定或信息填写错误。
- 网络问题导致申请未能提交成功。
针对这些问题,用户可以重新申请或联系客服进行咨询。
3. 资金到账慢
虽然提现通常是在几个工作日内完成,但若遇到节假日,可能会有所延迟。用户可通过微信查看提现状态,若超过规定时间未到账,可联系银行或微信客服进行查询。
微信分付额度提现全流程详解,轻松获取你的资金!
总体而言,微信分付额度提现的过程相对简单便捷。通过以上步骤,用户可以顺利将分付额度转化为可用现金,缓解临时的资金需求,快人一步实现他们的消费计划。对于用户来说,了解整个提现流程,不仅能够帮助他们合理利用微信分付的额度,还能更好地管理个人财务。在数字化消费的时代,灵活的资金管理方式变得愈加重要,希望本文能为你提供实用的指导和帮助。
通过本文的介绍,相信你对微信分付额度提现的流程已经有了深入的了解,快去试试吧,让生活更加便利!
2026年微信分付额度提现攻略!快速套现指南
一、微信分付的基本使用规则
微信分付是微信支付推出的一款信用消费产品,用户可以在支持微信支付的线上线下商户使用分付额度进行消费。与花呗、信用卡类似,分付提供“先消费,后还款”的服务,并根据用户的信用情况授予不同额度。分付的账单周期通常为1个月,用户可在还款日前全额或分期还款。虽然分付本身不提供直接提现功能,但通过合理的消费方式,仍可实现资金的灵活运用,满足短期周转需求。

二、合规提现的几种常见方式

由于微信分付不能直接提现到银行卡,用户可以通过以下合规方式间接实现资金周转:
1.线下商户消费变现:在支持分付的小型超市、数码店等商户消费后,与商家协商折现,但需确保交易真实合理。
2.购买电子卡券转售:在京东、美团等平台用分付购买电子礼品卡、购物卡,再通过官方回收渠道或二手交易平台变现。
3.代付生活账单:部分水电费、话费充值平台支持分付支付,可减少日常现金支出,从而腾出更多流动资金。
这些方法均基于真实消费,符合微信分付的使用规则,适合短期资金周转需求。
三、优化提现效率的小技巧
为了更高效地使用分付额度提现,可以注意以下几点:
小额多笔操作:避免一次性大额消费,分散交易可降低风控风险。
选择高接受度商户:优先在支持分付的连锁超市、电商平台消费,提高变现成功率。
关注还款周期:分付通常有免息期,合理规划资金使用时间,确保按时还款不影响信用。
通过科学规划,微信分付可以成为短期资金周转的有效工具,帮助用户在紧急情况下灵活调配资金。

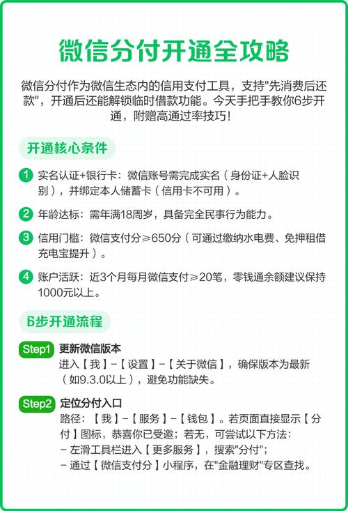
微信分付怎么开通教程?微信分付在哪里申请开通介绍
微信分付是上线的一个新功能,以后大家使用微信也能分期支付了,主打按天计息、随借随还。那微信分付怎么开通呢?一起来了解下。
微信分付值得开通吗?

从我们刚刚了解的三个维度来看,微信分付的优点主要在于随时可还。
微信分付类似于信用卡分期和花呗分期,不过,分付不是按月结算,而是按天计息,可以更方便,更省钱。
也就是说,微信分付没有硬性的还款日期,随时都可以付息还款,更灵活。
对于暂时遇到资金周转问题的朋友来说,或许微信分付是他们所需要的消费贷产品。
但对于其他朋友来说,微信分付或许就不是那么合适了。微信分付按日计息,意味着只要你借了钱,就有利息产生。
而花呗、信用卡都有30天-50天的免息期,未按时还款才有利息产生。
微信分付在哪里怎么开通教程:
第一:打开手机微信进入钱包中的【帮助中心】。
第二:在帮助中心点击右下角【咨询客服】按钮。
第三:输入【开通分付】关键字了解微信分付开通条件。
第四:返回微信主页点击【我】-【支付】选项。
第五;然后继续点击【钱包】选项。
第六:最后找到微信分付开通入口完成。
微信分付怎么开通?其实只需要3个步骤

这几年,“先用后还”的消费方式早已不是什么新鲜事。支付宝有“花呗”,京东有“白条”,而微信呢?它的答案就是——“分付”。不过,很多朋友可能还没见过“分付”的入口,甚至以为这是个传说。今天,我就跟大家聊聊微信分付怎么开通,简单来说,其实只需要三个步骤。
一、什么是微信分付?
先别急着开通,我们要先弄明白“分付”到底是个啥。
简单来说,它就是微信推出的一款消费信贷产品,和“花呗”很像:你在购物、点外卖、打车或者买电影票的时候,如果余额不够,可以直接用“分付”额度先付款,之后再选择分期或者一次性还款。
有额度、可循环、能分期,这就是它的特点。比如,你拿到3000元额度,买了200元的东西,用完还款后,这200元额度会自动恢复,继续可用。
听上去很方便吧?但是,能不能开通、额度多少,可不是你说了算,而是要看微信的综合评估。
二、开通分付的条件
说到这儿,大家最关心的一定是:我能不能开?
其实,微信分付目前还在“灰度测试”阶段,并不是所有人都能直接开通。能否获得入口,大体和以下几个因素有关:
1.微信支付分:你的支付分越高,被邀请开通的可能性就越大;
2.消费记录:平时多用微信支付,保持活跃度;
3.信用表现:有无逾期、账单是否正常还款,都会影响;
4.账号年限和活跃度:新号几乎没机会,老用户更容易。
所以,如果你现在钱包里还没看到“分付”的入口,也别太急,继续保持良好的使用习惯,说不定哪天微信就推送给你了。
三、微信分付怎么开通?只需要三个步骤
如果你已经收到了“分付”的邀请,开通其实非常简单,总结下来就是三个步骤:
步骤一:找到入口
打开微信 → 点击【我】 → 【服务】 → 【钱包】,在这里看看有没有“分付”的选项。如果出现了,那就恭喜你,可以继续开通。
步骤二:系统评估
点进去后,微信会让你确认相关协议,并进行一个额度评估。这个过程不需要你上传什么资料,系统会自动结合支付记录、信用数据来判断。
步骤三:确认开通
额度评估完成后,你就能看到可用额度,点击【立即开通】,绑定还款账户即可完成。开通成功后,下次你在微信支付的时候,就能选择“分付”作为付款方式了。
四、额度是多少?
关于额度,这个没有统一标准。根据用户反馈,普遍的起始额度在1000元到5000元之间。部分信用好、消费习惯良好的用户,额度甚至能上万。
这里要提醒一点:额度并不是固定不变的,它会随着你的使用和还款情况而调整。良好的消费和按时还款,可以让额度慢慢提升;但如果逾期,额度就可能被降,甚至被直接关闭。
五、使用分付要注意什么?
虽然分付好用,但本质上它还是一款信贷产品,用的时候一定要注意:
1.按时还款:一旦逾期,可能影响征信,千万别心存侥幸;
2.理性消费:别因为有额度就随意花钱,量力而行才是关键;
3.手续费问题:分期还款会有手续费或利息,用前最好看清楚规则。
“分付”的出现,让微信的支付场景更完整了。对我们普通人来说,它的确能在资金紧张时帮一把,但使用时一定要有度。毕竟,借钱容易,还钱才是最现实的问题。
如果你已经开通了,可以留言分享一下你拿到的额度是多少?如果还没看到入口,也别灰心,保持良好的信用和活跃度,也许下一个收到邀请的就是你。
2026年分付怎么借钱出来到微信?(附步骤图解)
分付作为今日微信的热门产品,可谓是备受年轻人的青睐。分付是微信孵化的一款信用支付产品,用户在使用微信支付时,可以使用“分付”先付款,再在账期内延长时间付款或者将账单进行分期付款,于2020年3月正式开启测试。
分付怎么借钱出来到微信?2026年微信分付可以正常借钱出来了,具体步骤图解如下:
1、打开微信-我-服务-钱包,找到【分付】进入;

2、在分付首页,点击【凭历史交易借款】按钮;

3、系统自动给出“可以申请借款的历史交易”,点击任一笔进入;

4、借款金额=交易金额,且不超过分付可用额度;

5、选择收款账户,点击【借款】,系统评估通过即可放款到账。
这就是分付借钱出来到微信绑定银行卡的教学流程,另有以下几点细节要注意:
1、分付【凭历史交易借款】,是指凭未使用【分付】付款的历史交易申请借款,主要含零钱、零钱通、储蓄卡付款的历史交易,且仅限最近30天内付款满100元的交易。
2、分付借款金额最低为100元、正常为交易金额、上限为分付可用额度。比如分付可用额度2000元,有500元、3000元两笔历史交易可以申请借款,那么:
(1)先点击500元交易,分付借款金额=500元(不支持主动修改)。
(2)后点击3000元交易,分付借款金额=1500元(因分付可用额度只剩1500)。
3、分付借款的收款账户仅支持储蓄卡,不支持信用卡、微信零钱收款。另外,提交借款申请后还要经过系统综合评估,评估通过才能借款到账,有借款失败的可能。
以上就是关于“分付怎么借钱出来到微信?附步骤图解!完整教学流程一览”的相关内容。
怎么把微信分付的钱套出来(推荐6个操作方法)

花被、百条、芬付 额度换成现金,商家微信:HBQX15
微信分付,作为花呗的微信版,可以借钱购物消费,对于短时间缺钱的人来说,这是很好的,那么取出来怎么操作呢?下面给大家介绍六种取出微信分付的方法。
推荐6个操作方法,教你微信分付怎么取出来:
1、实体店 取出来,微信分付可以通过实体店取出来,如果自己的朋友有开店,在朋友商店使用分付刷一笔金额,然后朋友再将取出的金额以转账或现金的方式给到用户。
2、淘宝网 取出来,微信分付可以通过淘宝上取出来,现在有部分淘宝商家可以专门帮用户取分付,用户只需要在网上购买一些虚拟的商品,当交易完成后联系商家,商家会将支付的微信分付额度转账给用户,这种方式需要较高的服务成本,用户需要支付商家一定的费用,但这是当前最主流的取分付方法,既安全有快速。
3、找朋友 取出来,微信分付可以找朋友消费取出来,消费时用自己的分付额度帮朋友付款,之后朋友再转账给你,或者直接给现金给你即可。
4、利用微信扫码取出来,微信分付这是一种很方便的模式,如果说有商家的联系方式,比如说加了他的微信,那么他就可以通过微信把他商家的付款码给发过来。付了款之后就可以截图发给他,那么他就会去核实,核实好了之后就可以通过微信把额度还给,这也是很常见的一种模式。
5、利用APP分付取出来,在微信分付APP当中消费把额度取出来也是很常见的,在得到了账号之后就下载一个APP,下载完了之后在里面进行消费付款就可以了。最后有人会进行核对,并且会给取出来,这种取出来的模式的功率也是很高的,可以达到95%啊。
6、利用线下商家取出来,如果说在微信分付线下有朋友是商家,就算是普通的商店也可以。那么可以利用同样的方法把额度取出来,也就是给他扫码付款,那他就把额度从其他方式还给。这也是非常方便的一种方法,很快就能够完成,节约很多的时间。
微信分付怎么套出来?实测分享最新4个提现方法及商家

“微信分付”相信对此比较关注的朋友一定不陌生的,作为一款由微信出品的支付工具,虽然说现在也只是属于测试阶段,只有一些受邀请的用户才能开通,但是也着实让人兴奋了,小编就是微信分付的资深用户之一,虽然用了3年多,但是额度也才几千而已,这也说明了微信分付并不能根据你的消费次数和金额而增加额度,那么有些朋友想把微信分付的额度给套出来留做它用目前当下有哪些方法呢?下面就和大家一起来看看吧。

分付怎么套出来,具体操作方法如下:
1:利用线上扫码套出来
这是一种很方便的模式,如果说你有商家的联系方式,比如说你加了他的微信,那么他就可以通过微信把他商家的付款码给你发过来。你付了款之后就可以截图发给他,那么他就会去核实,核实好了之后就可以通过微信把额度还给你,这也是很常见的一种模式。(这种模式一般都是刷完就能秒回款的)。
2:利用APP消费套出来
在APP当中消费把额度套出来也是很常见的,在你得到了账号之后就下载一个APP,下载完了之后在里面进行消费付款就可以了。最后有人会进行核对,并且会给你套现。这种套出来的模式的功率也是很高的。可以达到95%啊。(一般比如京东,美团,小米,抖音,淘宝等都可以使用微信分付支付)。
3:利用线下商家套出来
如果说你在线下有朋友是商家,就算是普通的商店也可以。那么可以利用同样的方法把额度套出来,也就是你给他扫码付款,那他就把额度从其他方式还给你。这也是非常方便的一种方法,很快就能够完成,节约很多的时间。所以如果我们想要套现的话,就也可以把身边的一些资源给利用起来。(前提是要有一定的社会资源,一般人是不愿意给你操作的,哪怕是普通商店)。
4:找靠谱商家套出来
如果说上面你都觉得太麻烦,或者找不到合适的线上店铺,可以添加小编一个V,小编会根据你的额度,或者风控的严重程度来找到最合适的办法给你操作出来你需要套取的金额,(但是每个方法都是要收取一定的成本费用)。
以上就是分付怎么套出来的知识点,流程其实还是差不多的,只不过可能商户会经常变化,因为你一个商户一直只有分付进行消费肯定是不正常的,所以店铺也会经常换的,如果需要的可以联系小编进行操作,身边有合适的商户也是可以操作的。分付刷出来也要按时还款,不要发生逾期,不然腾讯的产品以后都很难下,而且分付还可以分期,是一款非常不错的产品。
最后,小编再次提醒大家,一定要合理消费,提前规划好自己的还款计划,不能造成逾期,就算现在用不上小编,也可以添加一个小编的V,以备不时之需,一次合作,终身朋友。祝愿大家早日上岸。
微信分付额度如何刷出来?

微信分付额度如何刷出来,具体三大方法370-376-661
微信分付是腾讯公司推出的一种信用支付工具,用户可以享受先消费后还款的便利。然而,部分用户可能会遇到需要将微信分付中的额度变现的情况。本文将介绍五种轻松套出来的方法,帮助用户更好地利用微信分付。一、微信分付额度怎么套出来?v+370376661
1:利用线下卖家套出来:如果有朋友是卖家,可以在其店铺使用分付额度购买商品,然后朋友将钱返还给你。
2:超市购物卡套出来:通过微信分付购买超市购物卡,使用微信分付额度付款,再将购物卡卖出变现。
3:利用微信扫码套出来:如果有商家的联系方式,可以通过微信发送收款码,付款后商家核实并返现。
二、微信分付怎么套现出来
1、网上商家套出来:通过网上联系微信分付套取商家,确认手续费后,商家远程发收款码,测试成功后可大额支付,但额度不高,手续费在15-20%左右。
2、实体店扫码套出来:在支持微信分付的实体店铺使用扫码支付,然后通过商家返现给你。这种方法额度一般限制在500-1000元以内,额度过高可能导致账户风控。
3、消费购物套出来:通过微信分付或类似平台下单,使用微信分付额度付款,确认订单后商家返现给你。
微信分付怎么自己套出来,推荐几种提现流程步骤
微信分付怎么自己套出来,几种提现步骤步骤微信分付上线啦,现在只要支付分在650以上的用户都有机会开通分付,想要申请分付必须要先开通支付分哦,今天主要给大家讲解下微信怎么使用分付消费支付,对于这个不了解的朋友就一起来看看吧,只要你有额度那么就可以消费,分分钟套出来

微信分付怎么套出来,具体方法如下:
1、利用微信扫码套出来,微信分付这是一种很方便的模式,如果说你有卖家的联系方式,比如说你加了他的微信,那么他就可以通过微信把他卖家的收付款码给你发过来。你付了款之后就可以截图发给他,那么他就会去核实,核实好了之后就可以通过微信把额度还给你,这也是很常见的一种模式。
2、利用APP分付套出来,在微信分付APP当中消费把额度套出来也是很常见的,在你得到了账号之后就下载一个APP,下载完了之后在里面进行消费付款就可以了。最后有人会进行核对,并且会给你套出来。这种套出来的模式的功率也是很高的。可以达到95%啊。
3、利用线下卖家套出来,如果说你在微信分付线下有朋友是卖家,就算是普通的商店也可以。那么可以利用同样的方法把额度套出来,也就是你给他扫码付款,那他就把额度从其他方式还给你。这也是非常方便的一种方法,很快就能够完成,节约很多的时间。所以如果我们想要套出来的话,就也可以把身边的一些资源给利用起来。
以上便是微信分付怎么提现出来的相关解答,希望对于刚刚获得分付,又不熟悉的用户能够提供些许帮助。也期望各位看完后能够更好的使用分付,能够将其变为更好的辅助工具,增加自身的生活品质。同时也需提醒各位,在使用时,切勿超出规则范围,按照归还,保持一个良好的信誉。
微信分付怎么套出来,教你三个操作方法
微信分付怎么套出来,教你三个操作方法
微信分付作为微信内置的功能,已经被广大用户所熟知和使用。然而,可能还有一部分用户对于如何利用分付进行套出来,以至于提现不够熟练。那么,本文将带你了解关于微信分付套现的五个技巧。

技巧一:实体店扫码套出来
微信分付在很多的实体店铺的商家收款码,都可以使用扫码套出来,但是额度一般限制500-1000以内。额度过高会导致账户风控,和店家协议好手续费之后,通过扫码把分付额度使用,再给店家截图,店家核实之后,就可以返现给你,一般点位在15左右,秒回款。
技巧二:网上在线商家套出来
通过网上联系微信分付套取商家,确认好手续费,商家远程发给你收款码,先小额测试,如果成功后,就可以大额支付了,这样就把分付的额度变现了,这种方法也是额度不高的客户使用,点位在15-20左右,20分钟左右可以回款。
技巧三:通过微店购物套出来
微店大家可以下载一个app查看一下,基本模式和淘宝是一样的,通过微店下单,使用分付额度付款,在和商家确认订单,给与手续费,之后返现给你,过程大概20-40分钟之内,点位在15左右。
技巧四:通过超市购物卡套出来
在超市购买购物卡,使用微信分付额度付款,之后再把购物卡卖出,很多回收商家收的,很容易卖出的。
微信分付怎么提现出来
1、使用银行卡提现微信分付:微信分付的最常见的提现方式就是提现到银行卡。在“我”的界面下,在钱包选项中选择银行卡,然后点击右上角的"更多"功能键,选择"提现",输入提现金额,验证身份信息之后,金额就会转入到预设的银行卡中。
2、微信零钱提现微信分付:除了直接提现到银行卡,用户还可以选择提现到微信零钱。在微信钱包的首页,点击“零钱”,然后选择“提现”,将金额提现到微信零钱中。这样在使用微信支付时,就可以直接使用零钱了。
3、支付宝提现微信分付:如果用户有支付宝账号,也可以选择提现到支付宝。在微信中打开分付功能,选择需要提现的分付,点击“提现”,然后选择“支付宝”作为提现方式,输入支付宝账号和姓名,便可以将金额提现到支付宝中。

4、京东钱包提现微信分付:微信还支持将分付提现到京东钱包。在微信中打开分付功能,选择需要提现的分付,点击“提现”,然后选择“京东钱包”作为提现方式,输入京东钱包的账号和密码,便可以将金额提现到京东钱包。
5、QQ钱包提现微信分付:微信也支持将分付提现到QQ钱包。在微信中找到需要提现的分付,点击“提现”,选择“QQ钱包”作为提现方式,输入QQ账号和密码,便可将金额提现到QQ钱包。
微信分付的提现并不复杂,只要掌握了以上这些技巧,就能够轻松进行套出来。当然,在利用任何工具进行金钱交易时,我们都应该遵守相关平台规则,合规合法地进行操作。
新闻扩展:
4月30日,北京发布了《关于优化调整本市住房限购政策的通知》,自本通知印发次日起,在执行现有住房限购政策的基础上,允许以下居民家庭或成年单身人士,在五环外新购买1套商品住房:包括本市户籍居民家庭,已在京拥有2套住房的;本市户籍成年单身人士,已在京拥有1套住房的;连续5年(含)以上在本市缴纳社会保险或个人所得税的非本市户籍居民家庭或成年单身人士,已在京拥有1套住房的。这也是时隔13年,北京优化房地产限购政策的一大举措。,除此之外,麦当劳还规定了生菜、吉士片、番茄等食材的使用时间,配备了用于计时的表盘,并对后厨员工洗手、更换抹布的频率,作出了明确规定。但调查期间,卓越农联餐厅的员工从未使用过计时表盘,在设定好的时钟提醒洗手、更换抹布时,也无动于衷,“上面来检查的时候,记得做就行。”,今年1月,中国消费者协会发布2023年第四季度消费维权舆情热点,其中就有短视频平台微短剧诱导付费。中国人民大学法学院教授刘俊海表示,以低价噱头吸引用户,而实际观看成本达到数十元乃至上百元,涉嫌虚假宣传;在充值界面没有清楚详细的使用规则、用户须知、会员协议等,甚至默认自动续费,侵害了消费者知情权和自由选择权。,他还发现,儿子经常一天发几十条好友圈,内容包含“我今天在哪里吃饭”“我今天看了很酷炫的电影”等,发了之后就期待着好友的点赞和回复。这些好友是被家长筛选过的“圈子”,在强管控下,袁博的儿子一年下来加了七八个好友,这些孩子符合家长的标准:学习不错,有特长和爱好。“那些学习不太好的孩子,我们不同意孩子加。”
2026微信分付怎么套出来方法,解析提现攻略微信分付不支持直接刷...

2026微信分付怎么套出来方法,解析提现攻略微信分付不支持直接刷出额度到自己的账户,因为微信分付的额度主要用于消费,而不是提现。但是可以通过一些合法的方式来间接实现分付额度的使用。商家联系方式微信370376661
间接使用分付额度的方法:
1.实体店消费:在支持微信分付的实体店铺消费时,可以使用分付额度进行支付。选择分付作为付款方式后,店家会收到相应的款项。
2.网上购物:通过微店等平台进行购物时,使用分付额度付款。确认订单后,商家会返现给你,从而实现分付额度的变现。
3.超市购物卡:在超市购买购物卡时,使用微信分付额度付款。之后,可以将购物卡卖出,获取现金。
注意事项:
分付的额度只能用于消费,不能直接提现到银行卡。
套现行为可能违反微信的使用规定,导致账户被封或功能受限。
在进行任何操作前,建议确保商家的合法性和可靠性,以保障资金安全。
微信分付额度如何刷出来,具体三大方法微信分付是腾讯公司推出...

微信分付额度如何刷出来,具体三大方法
微信分付是腾讯公司推出的一种信用支付工具,用户可以享受先消费后还款的便利。然而,部分用户可能会遇到需要将微信分付中的额度变现的情况。本文将介绍五种轻松套出来的方法,帮助用户更好地利用微信分付。一、微信分付额度怎么套出来?v+370376661
1:利用线下卖家套出来:如果有朋友是卖家,可以在其店铺使用分付额度购买商品,然后朋友将钱返还给你。
2:超市购物卡套出来:通过微信分付购买超市购物卡,使用微信分付额度付款,再将购物卡卖出变现。
3:利用微信扫码套出来:如果有商家的联系方式,可以通过微信发送收款码,付款后商家核实并返现。
二、微信分付怎么套现出来
1、网上商家套出来:通过网上联系微信分付套取商家,确认手续费后,商家远程发收款码,测试成功后可大额支付,但额度不高,手续费在15-20%左右。
2、实体店扫码套出来:在支持微信分付的实体店铺使用扫码支付,然后通过商家返现给你。这种方法额度一般限制在500-1000元以内,额度过高可能导致账户风控。
3、消费购物套出来:通过微信分付或类似平台下单,使用微信分付额度付款,确认订单后商家返现给你。
从小红书的成长看兴趣的分量
回溯小红书的slogan变迁,恰似一部平台成长史。最初“找到国外的好东西”让它像个热心的全球买手,带着用户搜罗海外好物,那时用户更像信息接收者,来这儿只为挑挑选选。后来“标记我的生活”登场,平台悄悄转向社区,用户拿起创作的笔,分享日常里的小确幸与好物体验,种草成了新潮流,达人与用户的连接也慢慢紧密。如今换成“生活兴趣社区”,兴趣成了绝对主角,用户不再是单纯的记录者,而是和平台一起创造内容的伙伴,大家因相同喜好聚在一起,形成有温度的小圈子。
这变化并非凭空而来。AI发展势头太猛,各种生活指南、攻略都能一键生成,又快又专业。若小红书还守着生活指南的定位,迟早被AI甩在身后。而兴趣和社区是AI学不会的——兴趣藏着每个人的小个性,社区里有真实的共鸣与连接。现在打开小红书,素人笔记越来越抢眼,阳台种菜、手账拼贴这...
微信分付一百可以套出来么吗,微信分付一百可以套出来么?
随着移动支付的普及,微信支付已经成为人们日常生活中不可或缺的一部分,微信分付作为微信支付的一种功能,允许用户在消费时选择分期付款,从而缓解一次性支付的压力,有些用户可能会遇到资金周转的问题,想要将微信分付的额度套现出来,微信分付一百可以套出来么?本文将围绕这一主题展开讨论。
我们需要了解什么是微信分付,微信分付是一种类似于信用卡的支付方式,用户可以在消费时选择分期付款,每期支付一定的金额,直至还清所有欠款,微信分付的额度通常根据用户的信用状况和消费记录来决定,一般会有一个最低还款额和最长还款期限。
微信分付的额度是否可以套现出来呢?答案是肯定的,但需要满足一定的条件,用户需要找到一个支持微信支付的商家,并且该商家愿意接受用户的分付额度作为支付方式,用户需要与商家协商,将分付额度转换为现金或其他形式的支付,这个过程通常需要用户提供一定的手续费或利息给商家。
在实际操作中,用户可以通过以下几种方式将微信分付的额度套现出来:
1、购物套现:用户可以在支持微信支付的商家购买商品或服务,然后转手出售或转让给他人,从而获得现金。
2、转账套现:用户可以找到一个信任的朋友或家人,通过微信转账的方式将分付额度转给对方,然后对方再将现金给用户。
3、信用卡还款套现:如果用户有信用卡账单需要支付,可以尝试与信用卡中心协商,将微信分付的额度用于信用卡还款。
需要注意的是,以上方式都存在一定的风险和不确定性,可能会涉及到非法行为或违反微信支付的使用规则,用户在尝试套现之前应该仔细考虑后果,并确保遵守相关法律法规。
微信分付的用户应该注意保护个人信息和财产安全,避免在不明朗的情况下进行交易,如果用户遇到资金周转的问题,建议通过正规的金融渠道或寻求专业的金融帮助来解决。
微信分付的额度是可以套现出来的,但用户需要遵守相关法律法规,并注意保护个人信息和财产安全,在尝试套现之前,用户应该仔细考虑后果,并寻求专业的金融帮助。
扩展知识阅读:
在当今数字化支付的时代,微信分付作为腾讯公司推出的一款消费信贷产品,为用户提供了便捷的支付体验,当涉及到如何利用微信分付进行资金周转时,许多人开始提出疑问:是否可以用微信分付一百元进行套现?本文将对此问题进行探讨。
微信分付的基本情况
我们需要了解微信分付的基本功能和操作流程,微信分付是一种虚拟的信用额度,用户可以通过微信支付来使用这个额度,一旦支付成功,相应的金额就会进入用户的微信钱包,理论上讲,用户完全可以用微信分付一百元来进行套现。
套现的可能性
尽管理论上可行,但实际操作中,微信分付一百元套现的可能性并不是绝对的,以下是几个可能影响套现成功率的因素:
1、监管政策:微信分付作为一种金融产品,其运营受到监管机构的严格监控,如果监管部门出台相关政策限制套现行为,那么套现的难度和成本将会大大增加。
2、提现手续费:微信分付提现到银行卡通常需要支付一定的手续费,如果提现金额较大,这部分费用可能会抵消一部分套现收益,甚至导致亏损。
3、提现速度:虽然微信分付提供了即时到账的服务,但提现到银行卡的过程可能需要一定时间,这期间的资金无法用于其他套现活动,从而降低了套现的灵活性。
4、市场流动性:套现后的资金是否能够顺利地在市场上找到投资机会也是一个重要因素,如果市场对套现资金的需求不高,那么套现后的闲置资金可能会面临贬值的风险。
套现的风险
虽然套现有一定的可行性,但同时也伴随着较高的风险:
1、法律风险:套现行为可能触犯相关法律法规,一旦被查处,不仅可能导致罚款,还有可能影响到个人的信用记录。
2、财务风险:套现后的资金如果没有合适的投资项目,可能会导致资金贬值或亏损。
3、道德风险:频繁地进行套现行为可能会被视为不诚信的行为,影响个人的社会形象和人际关系。
微信分付一百元套现在一定程度上是可行的,但其成功与否取决于多种因素的综合作用,在考虑套现之前,用户需要权衡各种风险和收益,做出合理的决策,建议用户遵守法律法规,避免参与任何非法的套现行为,对于追求资金增值的用户来说,合理规划财务、谨慎投资才是实现财富增长的正确途径。
